leyu·乐鱼(中国)体育官方网站

解决方案

作为专注于电子测试测量领域领先的综合服务商,东方中科公司拥有专业化营销及技术服务团队,凭借着多年应用集成行业服务经验,主要面向国内高速增长的战略新兴产业,提供全面的测试应用系统集成和专业咨询服务。
光储逆变器测试系统

产品介绍

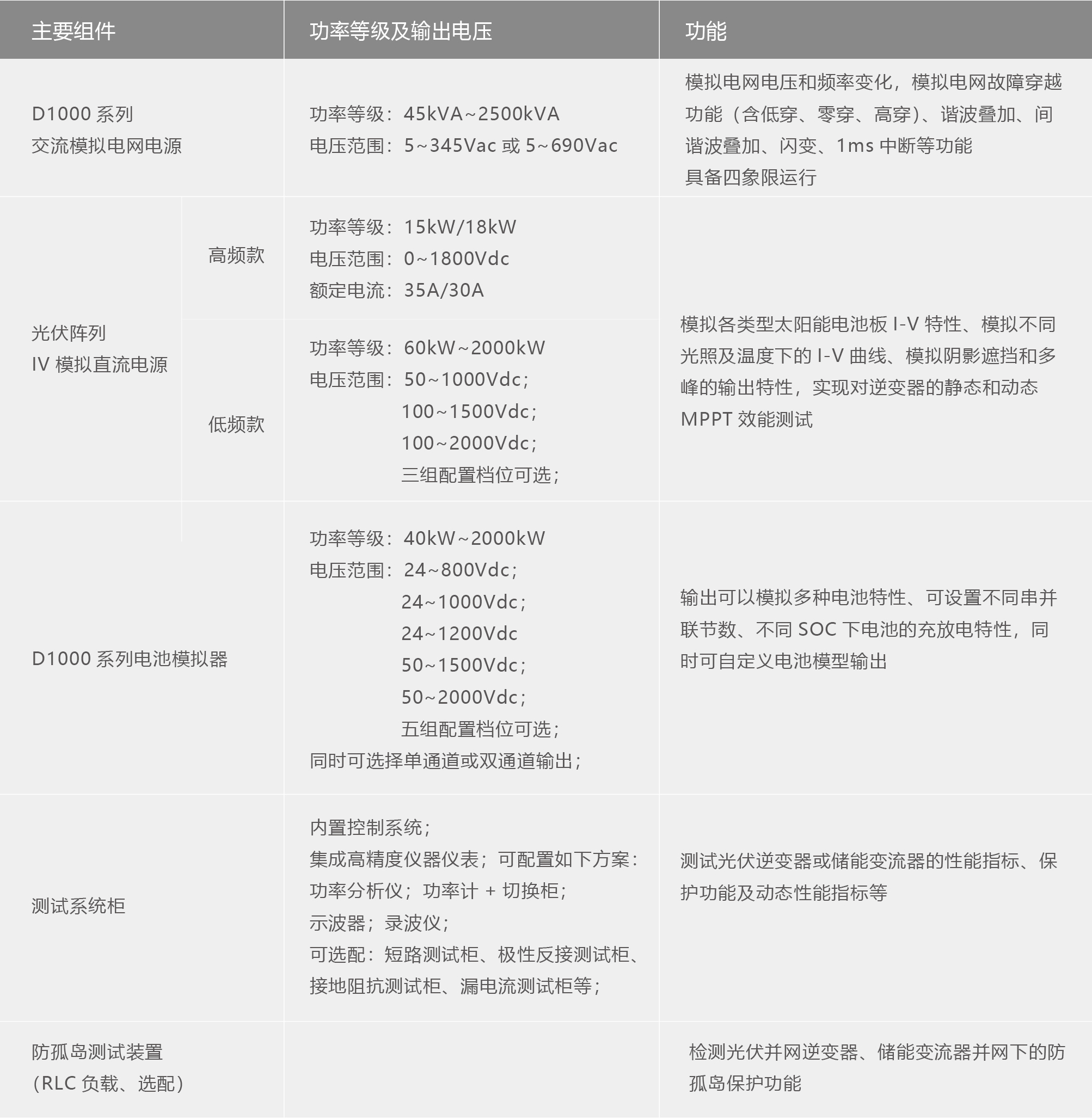
光伏逆变器测试系统由交流模拟电网电源、光伏阵列IV模拟器和系统柜及配套测试仪器等组成,以国标、能标为测试依据,采用自主开发的系统测试软件实现对光伏并网逆变器的电性能、保护功能、精度、以及定制化功能的测试。

储能变流器测试系统有交流模拟电网电源/电池模拟器和系统柜及配套测试仪器等组成,以国标为测试依据,采用自主开发的系统测试软件,实现对于储能变流器的电性能、保护功能、精度、以及定制化功能的测试。本系统适用于光伏逆变器和储能变流器的研发、品质和认证测试。


产品规格表

1.jpg

产品界面image.png

产品特点

满足最新国标测试要求,紧跟行业动态,不断更新测试内容

系统测试灵活便捷,可自定义测试流程,测试结果自动计算,自动生成测试报告并存档

系统采用高精度电源、负载及仪器仪表,满足测试结果的准确性

多种配置方案,可搭配单路MPPT输入架构和多路MPPT输入架构的系统配置

系统功率、电压等级可根据客户需求灵活配置

可选配电池模拟功能,可兼容光伏逆变器和储能变流器的测试


上一篇:没有了
返回列表

全国服务热线:

0755-89484966

服务时间:

工作日 9:00-17:30

公司地址:广东省深圳市龙华区中梅路光浩国际大厦A 座25E

友情链接: |||||||||||||
Copyright◎2021-2030 arabianautoparts.com All Rights Reserved.